-
主电路 编辑
主电路(Power Circuit)是指在电器设备或电力系统中,直接承担电能的交换或控制任务的电路。在配电柜中主电路多指高压回路,为整个系统以及大功率在执行元件提供动力,大多为220V等高电压电路。此处介绍的双向DC-DC变换电路采用非隔离Buck-Boost电路作为主电路。
图1典型STATCOM的主电路结构
典型STATCOM的主电路结构如图1所示。
(1)新型功率开关器件的采用:集成门极换向晶闸管(IGCT)在门极可关断晶闸管(GTO)技术的基础上,采用新技术集成了硬驱动门极驱动电路及反并联二极管,使器件无须关断吸收电路,可靠性更高,工作频率更高,损耗更低,易于串联工作,适于风冷,这些优越性使得IGCT成为最适应大容量FACTS装置的新型开关器件。
(2)多重化技术:这是大幅度提高装置容量的最有效办法,采用多个逆变桥通过变压器组合使用,可成倍提高装置容量。采用多重化需注意考虑逆变桥交流侧变压器的连接方式和不同逆变桥间的移相角度等。
(3)开关器件串联:多个电力电子器件串联使用组成一个开关模块,这是实现大容量最基本和常用的方法。其主要问题是串联器件上的均压问题,需采用Snubber等均压电路,同时也要留出一定的器件电压冗余量。实际生产中,GTO和IGBT都有成功串联使用的例子,IGCT的出现使器件串联使用技术变得更为成熟。
(4)多电平结构:采用钳位二极管或钳位电容构建的多电平结构,可以在减少串联的同时增大容量并优化谐波特性。理论上,也可以采用五电平、七电平等多电平结构,但因此时整个逆变桥的复杂程度、成本也大大提高,在实际中用得很少。
(5)桥臂的并联:用带中间抽头的电抗器将两个桥臂中点相连可实现它们的并联使用,电抗器中间的抽头作为并联后混合桥臂的中点。这种方法对两电平和三电平的逆变桥都适用。
(6)逆变桥的并联:将多组逆变桥并联后通过一个大容量变压器接入系统,可这种方法对保护的要求很高,当并联使用的逆变桥中有一个发生故障时,必须对其进行有效隔离,以不影响其他并联逆变器的正常使用。
(7)逆变桥的串联:每相由若干逆变桥串联组成,直流侧电容独立,经由一个大容量的变压器接入系统,可明显降低变压器成本和损耗,模块化结构也更适于灵活配置,但多个串联桥的协调控制将变得较为复杂,各电容上的电压平衡也是一个难题。
在实际中,大容量STATCOM的结构一般是在综合考虑性能与成本的基础上,同时采用上述方法中的若干种。
两电平三单相桥四重化结构
图2两电平三单相桥四重化结构示意图
4组三相逆变桥通过变压器相连,接至系统交流侧,每组三相逆变桥由A、B、C这3个单相逆变桥组成。为达到容量要求,逆变桥中每个开关由4只IGCT串联。
级联结构
图3级联电路结构示意图
将多个逆变桥首尾相连,直流电容各自独立,输出侧通过一个变压器接至系统,即构建成级联结构。对应100 Mvar容量选定9个桥串联,其中一个作为冗余考虑。图3为星形连接的级联电路结构。
设计背景及要求
2015 年全国大学生电子设计竞赛的 A 题要求设计一个双向 DC-DC 变换电路用于对 5 节 18650锂电池串联电路进行充放电。即要求实现两个功能:一是电能从右边直流供电电源经变换器向左边锂电池组以
系统设计
图4系统框图
采用STM32F103ZET6单片机作为核心控制器,利用内部的集成 12 位 A/D 分别对双向 DC-DC 变换器两端的电流
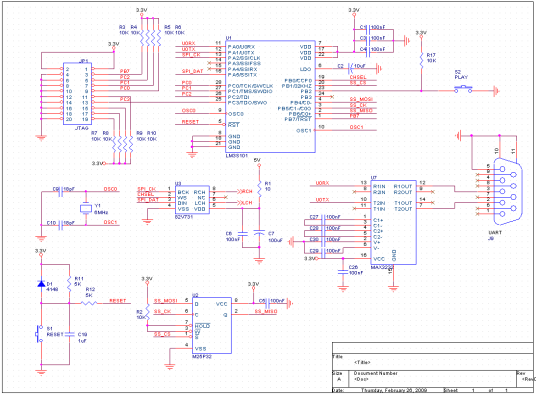
双向%20DC-DC%20主电路设计
图5
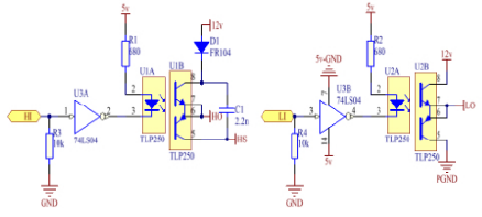
主电路采用基于同步整流的非隔离 Buck-Boost变换拓扑,选用低导通电阻的N-MOS 管(CSD19536KCS)作为开关管。场效应管驱动电路使用 TLP250 为核心器件,上桥臂需用到自举电路供电。
图6
程序设计
主程序负责人机交互,显示并设定系统的输出参数和状态。Timer1 定时器的中断服务函数内,采集系统的输入输出电流和电压,并根据系统当前的状态采取相应的闭环控制。通过 PID 算法稳定设定的电流值或电压值并分析参数,发现过充后立即停止充电。由于系统采用了软件补偿网络、数字校准技术和 PID 控制算法进行电压闭环和电流闭环,所以系统灵活性高,控制精确,稳定性好。
1、本站所有文本、信息、视频文件等,仅代表本站观点或作者本人观点,请网友谨慎参考使用。
2、本站信息均为作者提供和网友推荐收集整理而来,仅供学习和研究使用。
3、对任何由于使用本站内容而引起的诉讼、纠纷,本站不承担任何责任。
4、如有侵犯你版权的,请来信(邮箱:baike52199@gmail.com)指出,核实后,本站将立即删除。

















