-
招标代理费 编辑
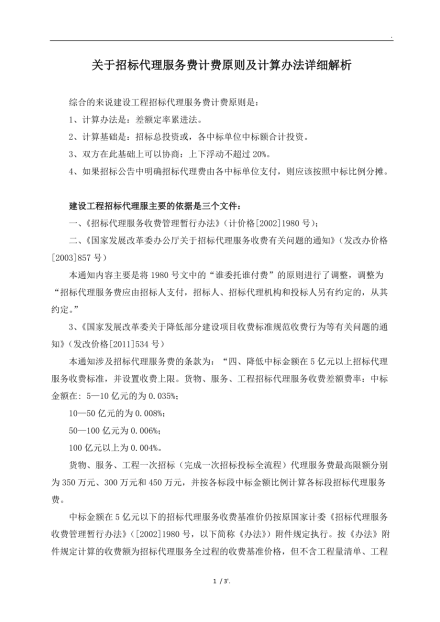
招标代理费是由招标人与招标代理机构根据拟招标项目投资额,双方依据国家计委计价格1980号文件及发改办价格857号文件规定标准,在双方充分协商沟通的基础上,由招标人向招标代理机构支付的拟招标项目招标代理全过程所需的全部费用。此笔费用一般由招标人向招标代理机构给付,但如果双方在合同上约定了此笔费用由中标人支付,则从其约定。
标准如下:
服务类型、费率、中标金额(万元) | 货物招标 | 服务招标 | 工程招标 |
100以下 | 1.50% | 1.50% | 1.00% |
100-500 | 1.10% | 0.80% | 0.70% |
500-1000 | 0.80% | 0.45% | 0.55% |
1000-5000 | 0.50% | 0.25% | 0.35% |
5000-10000 | 0.25% | 0.10% | 0.20% |
10000-50000 | 0.05% | 0.05% | 0.05% |
50000-100000 | 0.035% | 0.035% | 0.035% |
100000-500000 | 0.008% | 0.008% | 0.008% |
500000-1000000 | 0.006% | 0.006% | 0.006% |
1000000以上 | 0.004% | 0.004% | 0.004% |
招标代理费
2.招标代理服务收费按差额定率累进法计算。例如:某工程招标代理业务中标金额为6000万元,计算招标代理服务收费额如下:
100万元×1.0%=1万元
(500-100)万元×0.7%=2.8万元
(1000-500)×0.55%=2.75万元
(5000-1000)×0.35%=14万元
(6000-5000)×0.2%=2万元
合计收费=1+2.8+2.75+14+2=22.55(万元)
1、本站所有文本、信息、视频文件等,仅代表本站观点或作者本人观点,请网友谨慎参考使用。
2、本站信息均为作者提供和网友推荐收集整理而来,仅供学习和研究使用。
3、对任何由于使用本站内容而引起的诉讼、纠纷,本站不承担任何责任。
4、如有侵犯你版权的,请来信(邮箱:baike52199@gmail.com)指出,核实后,本站将立即删除。

















