-
公司章程 编辑
公司章程,是指公司依法制定的、规定公司名称、住所、经营范围、经营管理制度等重大事项的基本文件,也是公司必备的规定公司组织及活动基本规则的书面文件。公司章程是股东共同一致的意思表示,载明了公司组织和活动的基本准则,是公司的宪章。公司章程具有法定性、真实性、自治性和公开性的基本特征。公司章程与《公司法》一样,共同肩负调整公司活动的责任。作为公司组织与行为的基本准则,公司章程对公司的成立及运营具有十分重要的意义,它既是公司成立的基础,也是公司赖以生存的灵魂。
1、法定性。法定性主要强调公司章程的法律地位、主要内容及修改程序、效力都由法律强制规定,任何公司都不得违反。公司章程是公司设立的必备条件之一,无论是设立有限责任公司还是设立股份有限公司,都必须由全体股东或发起人订立公司章程,并且必须在公司设立登记时提交公司登记机关进行登记。
2、真实性。真实性主要强调公司章程记载的内容必须是客观存在的、与实际相符的事实。
3、自治性。自治性主要体现在:其一,公司章程作为一种行为规范,不是由国家而是由公司依法自行制订的,是公司股东意思表示一致的结果;其二,公司章程是一种法律以外的行为规范,由公司自己来执行,无需国家强制力来保证实施;其三,公司章程作为公司内部规章,其效力仅及于公司和相关当事人,而不具有普遍的约束力。
4、公开性。公开性主要对股份有限公司而言。公司章程的内容不仅要对投资人公开,还要对包括债权人在内的一般社会公众公开。
公司章程
2、公司章程是确定公司权利、义务关系的基本法律文件
公司章程一经有关部门批准,并经公司登记机关核准即对外产生法律效力。公司依公司章程,享有各项权利,并承担各项义务,符合公司章程行为受国家法律的保护;违反章程的行为,有关机关有权对其进行干预和处罚。
3、公司对外进行经营交往的基本法律依据
由于公司章程规定了公司的组织和活动原则及其细则,包括经营目的、财产状况、权利与义务关系等,这就为投资者、债权人和第三人与该公司的进行经济交往提供了条件和资信依据。凡依公司章程而与公司经济进行交往的所有人,依法可以得到有效的保护。
4、公司章程是公司的自治规范
公司章程作为公司的自治规范,是由以下内容所决定的。其一,公司章程作为一种行为规范,不是由国家,而是由公司股东依据公司法自行制定的。公司法是公司章程制定的依据。作为公司法只能规定公司的普遍性的问题,不可能顾及到各个公司的特殊性。而每个公司依照公司法制定的公司章程,则能反映本公司的个性,为公司提供行为规范。其二,公司章程是一种法律外的行为规范,由公司自己来执行,无须国家强制力保障实施。当出现违反公司章程的行为时,只要该行为不违反法律、法规,就由公司自行解决。其三,公司章程作为公司内部的行为规范,其效力仅及于公司和相关当事人,而不具有普遍的效力。
鉴于公司章程的上述作用,必须强化公司章程的法律效力。这不仅是公司活动本身需要,而且也是市场经济健康发展的需要。公司章程与《公司法》一样,共同肩负调整公司活动的责任。这就要求,公司的股东和发起人在制定公司章程时,必须考虑周全,规定得明确详细,不能做各种各样的理解。公司登记机关必须严格把关,使公司章程做到规范化,从国家管理的角度,对公司的设立进行监督和保证公司设立以后能够进行正常的运行。
记载概述
各国公司法对公司章程的内容都有明确的规定,这些规定主要体现在公司的记载事项上。公司章程的记载事项根据是否由法律明确规定,分为必要记载事项和任意记载事项。法律明文规定必须载明或选择列举的事项,为必要记载事项。法律未予明确规定,由章程制订人任意选择记载的事项,为任意记载事项。按照法定的必要记载事项对公司章程效力的影响,还可将必要记载事项分为绝对必要记载事项和相对必要记载事项。公司章程上述记载事项的内容在不同的国家、不同的公司中会有某些差异,但不外乎是以下三个方面:公司股东成员的权利与责任;公司的组织规则;公司的权力与行为规则。
必须记载
绝对必要记载事项是每个公司章程必须记载、不可缺少的法定事项,缺少其中任何一项或任何一项记载不合法,整个章程即归无效。这些事项一般都是涉及公司根本性质的重大事项,其中有些事项是各种公司都必然具有的共同性问题。各国公司法对章程的绝对必要记载事项都做了明确规定,这些事项通常包括公司的名称、住所、宗旨、注册资本、财产责任等。如日本《商法》规定股份有限公司的章程的绝对记载事项为:公司的目的;商号;公司发行股份的总数;发行额面股时每股的金额;公司设立之际发行的股份总数及额面股、无额面股各自的数量;总公司所在地;公司进行公告的方法;发起人的姓名及住所。中国历史上的第一个公司章程,1867年容闳拟订的《联设新轮船公司章程》,就包含了上述主要内容。
依据中国《公司法》规定,有限责任公司的章程必须载明下列事项:公司名称和住所;公司经营范围;公司注册资本;股东的姓名或名称;股东的权利和义务;股东的出资方式和出资额、股东转让出资的条件;公司的机构及其产生办法、职权、议事规则;公司的法定代表人;公司的解散事由与清算办法;股东会认为需要记载的其他事项。
股份有限公司的章程必须载明的事项包括:公司名称和住所;公司经营范围;公司设立方式;公司股份总数、每股金额和注册资本;发起人的姓名、名称和认购的股份数;股东的权利和义务;董事会的组成、职权、任期和议事规则;公司法定代表人;监事会的组成、职权、任期和议事规则;公司利润分配办法;公司的解散事由与清算办法;公司的通知和公告办法;股东大会认为需要记载的其他事项。
次要记载
相对记载事项是法律列举规定的一些事项,由章程制订人自行决定是否予以记载。如果予以记载,则该事项将发生法律效力;如果记载违法,则仅该事项无效;如不予记载,也不影响整个章程的效力。确认相对必要记载的事项,目的在于使相关条款在公司与发起人、公司与认股人、公司与其他第三人之间发生拘束力。
有的国家的法律列举了章程相对必要的记载事项,这些事项一般包括发起人所得的特别利益、设立费用及发起人的报酬、有关非货币资产的出资、公司的期限、分公司的设立等。如日本《商法》第168条规定,以下事项非在章程中记载时,不发生效力:发起人应接受的特别利益及受益人的姓名;实物出资者的姓名、出资的标的财产、其价格及所给股份的额面股、无额面股的区别、种类及数量;约定公司成立后受让的财产、其价格及转让人的姓名;发起人应接受的报酬数额;应归公司负担的设立费用,但章程认证的手续费及办理股份缴纳而应付给银行或信托公司的报酬,不在此限。
中国《公司法》没有规定相对必要记载事项。
任意记载
任意记载事项是指法律未予明确规定,是否记载于章程,由章程制订人根据本公司实际情况任意选择记载的事项。公司章程任意记载的事项,只要不违反法律规定、公共秩序和善良风俗,章程制订人就可根据实际需要而载入公司章程。任意记
载事项如不予记载,不影响整个章程的效力;如予以记载,则该事项将发生法律效力,公司及其股东必须遵照执行,不能任意变更;如予变更,也必须遵循修改章程的特别程序。从中国《公司法》第22条第11项和第79条第13项来看,股东会或股东大会认为需要规定的其他事项当属于任意记载事项。
章程内容
公司章程的内容即公司章程记载的事项。依据中国《公司法》第81条的规定,股份有限公司的章程包括应当记载的事项多达12项,这体现了对股份有限公司的严格控制。这12项规定的内容包括:公司名称和住所;公司经营范围;公司设立方式;公司股份总数、每股金额和注册资本;发起人的姓名或名称和认购的股份数;股东的权利和义务;董事会的组成、职权、任期和议事规则;公司法定代表人;监事会的组成、职权、任期和议事规则;公司利润分配办法;公司的解散事由与清算办法;公司的通知和公告办法;股东大会认为需要记载的其他事项。
而2001年1月1日施行的《企业法人登记管理条例实施细则》第18条规定,企业法人章程的内容应当符合国家法律、法规和政策的规定,并载明以下事项:宗旨;名称和住所;经济性质;注册资金数额及其来源;经营范围和经营方式;组织机构及其职权;法定代表人产生的程序和职权范围;财务管理制度和利润分配形式;劳动用工制度;章程修改程序;终止程序;其他事项。
联营企业法人的章程还应载明:联合各方出资方式、数额和投资期限;联合各方成员的权利和义务;参加和退出的条件、程序;组织管理机构的产生、形式、职权及其决策程序;主要负责人任期。
对公司的效力
公司章程是公司组织与行为的基本准则,公司必须遵守并执行公司章程。根据公司章程,公司对股东负有义务。因此,一旦公司侵犯股东的权利与利益,股东可以依照公司章程对公司提起诉讼。
对股东的效力
公司章程是公司的自治规章,每一个股东,无论是参与公司初始章程制订的股东,还是以后因认购或受让公司股份而加入公司的股东,公司章程对其均产生契约的约束力,股东必须遵守公司章程的规定并对公司负有义务。股东违反这一义务,公司可以依据公司章程对其提出诉讼。但应当注意的是,股东只是以股东成员身份受到公司约束,如果股东是以其他的身份与公司发生关系,则公司不能依据公司章程对股东主张权利。
对股东相互之间的效力
公司章程一般被视为已构成股东之间的契约关系,使股东相互之间负有义务,因此,如果一个股东的权利因另一个股东违反公司章程规定的个人义务而受到侵犯,则该股东可以依据公司章程对另一个提出权利请求。但应当注意,股东提出权利请求的依据应当是公司章程中规定的股东相互之间的权利义务关系,如有限责任公司股东对转让出资的优先购买权,而不是股东与公司之间权利义务关系。如果股东违反对公司的义务而使公司的利益受到侵害,则其他股东不能对股东直接提出权利请求,而只能通过公司或以公司的名义进行。
对高级管理人员的效力
作为公司的高级管理人员,董事、监事、经理对公司负有诚信义务,因此,公司的董事、监事、经理违反公司章程规定的职责,公司可以依据公司章程对其提出诉讼。然而,董事、监事、经理是否对股东直接负有诚信义务,则法无定论。一般认为,董事等的义务是对公司而非直接对股东的义务。因此,在一般情形下,股东不能对董事等直接起诉。但各国立法或司法判例在确定上述一般原则的同时,也承认某些例外情形。当公司董事等因故意或重大过失违反公司章程的职责使股东的利益受到直接侵害时,股东可以依据公司章程对公司的董事、监事、经理等提出权利主张。有的国家的法律对董事、股东的某些直接责任作了规定,如日本《商法》第166条第3款中专门规定了董事对包括股东在内的第三者的责任;董事在执行其职务有恶意或重大过失时,该董事对第三者亦承担损害赔偿的连带责任。中国《公司法》没有规定董事对第三者的责任问题,也没有规定股东的代表诉讼。但《到境外上市公司章程必备条款》中,为了适应境外上市的需要,与境外上市地国家的有关法律相协调,规定了股东依据公司章程对董事的直接的诉讼权利。该《必备条款》第7条还将公司章程的效力扩大至除董事、监事、经理以外的其他公司高级管理人员,即公司的财务负责人、董事会秘书等,规定:“公司章程对公司及其股东、董事、监事、经理和其他高级管理人员均有约束力;前述人员可以依据公司章程提出与公司事宜有关的权利主张。股东可以依据公司章程起诉公司的董事、监事、经理和其他高级管理人员。”
股份有限公司章程由发起人制定,经出席创立大会的认股人所持表决权的半数以上通过;修改公司章程,必须经出席股东大会的股东所持表决权的三分之二以上通过。
公司章程缺少上述必备事项或章程内容违背国家法律法规规定的,公司登记机关应要求申请人进行修改;申请人拒绝修改的,应驳回公司登记申请。
(一)《公司法》或有关法律、行政法规修改后,章程规定的事项与修改后的法律、行政法规的规定相抵触;
(二)公司的情况发生变化,与章程记载的事项不一致;
(三)股东大会决定修改章程。
1、 由公司董事会作出修改公司章程的决议,并提出章程修改草案。
2、 股东会对章程修改条款进行表决。有限责任公司修改公司章程,须经代表三分之二以上表决权的股东通过;股份有限公司修改章程,须经出席股东大会的股东所持表决权的三分之二以上通过。
3、 公司章程的修改涉及需要审批的事项时,报政府主管机关批准。如股份有限公司为注册资本而发行新股时,必须向国务院授权的部门或者省级人民政府申请批准;属于向社会公开募集的,须经国务院证券管理部门批准。
4、 公司章程的修改涉及需要登记事项的,报公司登记机关核准,办理变更登记;未涉及登记事项,送公司登记机关备案。
5、公司章程的修改涉及需要公告事项的,应依法进行公告。如公司发行新股募足股款后,必须依法定或公司章程规定的方式进行公告。
6、 修改章程需向公司登记机关提交“股东会决议”及“章程修正案”,若涉及登记事项,须有公司法人签章方可完成变更。
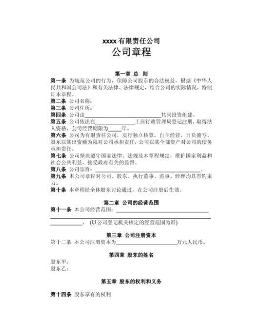
第一章 总则
第一条 公司宗旨:通过设立公司组织形式,由股东共同出资筹集资本金,建立新的经营机制,为振兴经济做贡献。依照《中华人民共和国公司法》和《中华人民共和国公司登记管理条例》的有关规定,制定本公司章程。
第二条 公司名称:北京*****广告有限公司
第三条 公司住所:北京市**区**路**号
第四条 公司由2个股东出资设立,股东以认缴出资额为限对公司承担责任;公司以其全部资产对公司的债务承担责任。公司享有股东投资形成的全部法人财产权,并依法享有民事权利,承担民事责任,具有企业法人资格。
股东名称(姓名)证件号(身份证号)
甲*** *********************
乙*** *********************
第五条 经营范围:从事各类广告的制作、发布。(涉及经营许可,凭许可证经营)
第六条 经营期限:20年。公司营业执照签发日期为本公司成立日期。
第二章 注册资本、认缴出资额、实缴资本额
第七条 公司注册资本为20万元人民币,实收资本为20万元人民币。公司注册资本为在公司登记机关依法登记的全体股东认缴的出资额,公司的实收资本为全体股东实际交付并经公司登记机关依法登记的出资额。
第八条 股东名称、认缴出资额、实缴出资额、出资方式、出资时间一览表。
第九条 各股东认缴、实缴的个公司注册资本应在申请公司登记前,委托会计师事务所进行验证。
第十条 公司登记注册后,应向股东签发出资证明书。出资证明书应载明公司名称、公司成立日期、公司注册资本、股东的姓名或者名称、缴纳的出资额和出资日期、出资证明书的编号和日期。出资证明书由公司盖章。出资证明书一式两份,股东和公司个执一份。出资证明书遗失,应立即想公司申报注销,经公司法定代表人审核后予以补发。
第十一条 公司应设置股东名册,记载股东的姓名、住所、出资额及出资证明书编号等内容。
第三章 股东的权利、义务和转让出资的条件
第十二条 股东作为出资者按出资比例享有所有者的资产受益、重大决策和选择管理者等权利,并承担相应的义务。
第十三条 股东的权利:
一、出席股东会,并根据出资比例享有表决权;
二、 股东有权查阅股东会会议记录和公司财务会计报告;
三、选举和被选举为公司执行董事或监事;
四、股东按出资比例分取红利。公司新增资本时,股东可按出资比例优先认缴出资;
五、公司新增资本金或其他股东转让时有优先认购权;
六、 公司终止后,依法分取公司剩余财产。
第十四条 股东的义务:
一、按期足额缴纳各自所认缴的出资额;
二、 以认缴的出资额为限承担公司债务;
三、公司办理工商登记注册后,不得抽回出资;
四、 遵守公司章程规定的各项条款;
第十五条 出资的转让:
一、股东之间可以相互转让其全部出资或者部分出资;
二、 股东向股东以外的人转让其出资时,必须经其他股东过半数同意。股东应就其股权转让事项书面通知其他股东征求同意,其他股东自接到书面通知之日起满三十日未答复的,视为同意转让。其他股东半数以上不同意的,不同意转让的股东应当购买该转让的出资,如果不购买该转让的出资,视为同意转让。经股东同意转让的出资,在同等条件下其他股东对该转让的出资有优先购买权。两个以上股东主张行使优先购买权的,协商确定各自的购买比例;协商不成的,按照转让时各自出资比例行使优先购买权。
三、股东依法转让其出资后,公司应将受让人的姓名、住所以及受让的出资额记载于股东名册。
第四章 公司机构及高级管理人员资格和义务
第十六条 为保障公司生产经营活动的顺利、正常开展,公司设立股东会、执行董事和监事,负责全公司生产经营活动的策划和组织领导、协调、监督等工作。
第十七条 本公司设经理、业务部、财务部等具体办理机构,分别负责处理公司在开展生产经营活动中的各项日常具体事务。
第十八条 执行董事、监事、经理应遵守公司章程、《中华人民共和国公司法》和国家其他有关法律的规定。
第十九条 公司研究决定有关职工工资、福利、安全生产以及劳动保护、劳动保险等涉及职工切身利益的问题,应当事先听取公司工会和职工的意见,并邀请工会或者职工代表列席有关会议。
第二十条 公司研究决定生产经营的重大问题、制定重要的规章制度时,应当听取公司工会和职工的意见和建议。
第二十一条 有下列情形之一的人员,不得担任公司执行董事、监事、经理:
一、无民事行为能力或者限制民事行为能力的人;
二、因犯有贪污、贿赂、侵占、挪用财产罪或者破坏社会经济秩序罪;被判处刑罚,执行期未满逾五年,或者因犯罪被剥夺政治权利。执行期满未逾五年者。
三、担任因经营不善破产清算公司(企业)的董事或者厂长、经理,并对该公司(企业)破产负有个人责任的,自该公司(企业)破产清算完结之日起未逾三年者;
四、 担任因违法被吊销营业执照的公司(企业)的法定代表人,并负有个人责任的,自该公司(企业)被吊销营业执照之日未逾三年者;
五、个人所负数额较大的债务到期未清者。
公司违反前款规定选举、委派执行董事、监事或者聘用经理的,该选举、委派或者聘任无效。
第二十二条 国家公务员不得兼任公司的执行董事、监事、经理。
第二十三条 执行董事、监事、经理应当遵守公司章程,忠实履行职责,维护公司利益,不得利用在公司的地位和职权为自己谋取私利。执行董事、监事、经理不得利用职权收受贿赂或者其他非法收入,不得侵占公司的财产。
第二十四条 执行董事、经理不得挪用公司资金或者将公司资金借给任何与公司业务无关的单位和个人。
执行董事、经理不得将公司的资金以其个人名义或者以其他个人名义开立帐户存储,亦不得将公司的资金以个人名义向外单位投资。
执行董事、经理不得以公司资产为本公司的股东或者其他个人债务提供担保。
第二十五条 执行董事、经理不得自营或者为他人经营与其所任职公司经营相同或相近的项目,或者从事损害本公司利益的活动。从事上述营业或者活动的,所得收入应当归公司所有。
第五章 股东会
第二十六条 公司设股东会。股东会由公司全体股东组成,股东会为公司最高权力机构。股东会会议,由股东按照出资比例行使表决权。出席股东会的股东必须超过全体股东表决权的半数以上,方能召开股东会。首次股东会由出资最多的股东召集,以后股东会由执行懂事召集主持。
第二十七条 股东会行使下列职权:
一、决定公司的经营方针和投资计划;
二、选举和更换执行董事,决定有关执行董事的报酬事项;
三、 选举和更换非由职工代表出任的监事,决定有关监事的报酬事项;
四、审议批准执行董事的报告或监事的报告;
五、 审议批准公司年度财务预、决算方案以及利润分配、弥补亏损方案;
六、对公司增加或减少注册资本作出决议;
七、 对公司的分立、合并、解散、清算或者变更公司形式作出决议;
八、修改公司的章程;
九、 聘任或者解聘公司的经理;
十、对发行公司的债券做出决议;
十一、 公司章程规定的其他职权。
股东会分定期会议和临时会议。股东会每半年定期召开,由执行董事召集主持。执行董事不能履行或者不履行召集股东会会议职责的,由监事召集和主持;监事不召集和主持的,代表十分之一以上表决权的股东可以自行召集和主持。召开股东会会议,应于会议召开十五日前通知全体股东。
(一)股东会议应对所议事项作出决议。对于修改公司章程、增加或减少注册资本、分立、合并、解散或者变更公司形式等事项做出决议,必须经代表三分之二以上表决权的股东同意通过;
(二) 股东会议应对所议事项作成会议记录。出席会议的股东应在会议记录上签名,会议记录应作为公司档案材料长期保存。
第六章 执行董事、经理、监事
第二十八条 本公司不设董事会,只设董事一名。执行董事由股东会代表三分之二以上表决权的股东同意选举产生。
第二十九条 执行董事为本公司法定代表人。
第三十条 执行董事对股东会负责,行使下列职权:
一、负责召集股东会,并向股东会报告工作;
二、 执行股东会的决议,制定实施细则;
三、拟定公司的经营计划和投资方案;
四、拟定公司年度财务预、决算,利润分配、弥补亏损方案;
五、 拟定公司增加和减少注册资本、分立、变更公司形式、解散、设立分公司等方案;
六、决定公司内部管理机构的设置和公司经理人选及报酬事项;
七、 根据经理的提名,聘任或者解聘公司副经理、财务负责人,决定其报酬事项;
八、制定公司的基本管理制度。
第三十一条 执行董事任期为三年,可以连选连任。执行董事在任期届满前,股东会不得无故解除其职务。
第三十二条 公司经理由股东会代表三分之二以上表决权的股东聘任或者解聘。经理对股东会负责,行使下列职权:
一、主持公司的生产经营管理工作,组织实施股东会决议,组织实施公司年度经营计划和投资方案。
二、拟定公司内部管理机构设置的方案。
三、 拟定公司的基本管理制度。
四、制定公司的具体规章。
五、 向股东会提名聘任或者解聘公司副经理、财务负责人人选。
六、聘任或者解聘除应由执行董事聘任或者解聘以外的管理部门负责人。
七、 股东会授予的其他职权。
第三十三条 公司不设监事会,只设监事一名,由股东会代表三分之二以上表决权的股东同意选举产生;监事任期为每届三年,届满可以连选连任;本公司的执行董事、经理、财务负责人不得兼任监事。
监事的职权:
一、检查公司财务
二、对执行董事、高级管理人员执行公司职务的行为进行监督,对违反法律、行政法规、公司章程或者股东会决议的执行董事、高级管理人员提出罢免的建议
三、 当执行董事和经理的行为损害公司的利益时,要求执行董事和经理予以纠正;在执行董事不履行本法规定的召集和主持股东会会议职责时召集和主持股东会会议
四、向股东会会议提出提案
五、 依照《中华人民共和国公司法》第一百五十二条的规定,对执行董事、高级管理人员提起诉讼
六、公司章程规定的其他职权。
第七章 财务、会计
第三十四条 公司依照法律、行政法规和国家财政行政主管部门的规定建立本公司的财务、会计制度。
第三十五条 公司在每一会计年度终了时制作财务会计报表,按国家和有关部门的规定进行审计,报送财政、税务、工商行政管理等部门,并送交各股东审查。
财务、跨机报告包括下列会计报表及附属明细表:一、资产负债表;损益表;三、财务状况变动表;四、财务情况说明书;五、利润分配表。
第三十六条 公司分配每年税后利润时,提取利润的百分之十列入法定公积金,公司法定公积金累计超过公司注册资本百分之五十时可不再提取。
公司的法定公积金不足弥补以前年度亏损的,在依照前款规定提取法定公积金之前,应当先用当年利润弥补亏损。
第三十七条 公司弥补亏损和提取公积金后所余税后利润,按照股东出资比例进行分配。
第三十八条 法定公积金转为资本时,所留存的该项公积金不得少于转增前公司注册资本的百分之二十五。
公司除法定会计账册外,不得另立会计账册。
会计账册、报表及各种凭证应按财政部有关规定装订成册归档,作为重要的档案资料妥善保管。
第八章 合并、分立和变更注册资本
第三十九条 公司合并、分立或者减少注册资本,由公司的股东会作出决议;按《中华人民共和国公司法》的要求签订协议,清算资产、编制资产负债及财产清单,通知债权人并公告,依法办理有关手续。
第四十条 公司合并、分立、减少注册资本时,应编制资产负债表及财产清单,10日内通知债权人,并于30日内在报纸上公告。债权人自接到通知书之日起30日内,未接到通知书的自公告之日起45日内,有权要求公司清偿债务或者提供相应担保。
第四十一条 公司合并或者分立,登记事项发生变更的,应当依法向公司登记机关办理变更登记;公司解散的,应当依法办理公司注销登记;设立新公司的,应当依法办理公司设立登记。
公司增加或减少注册资本,应依法向公司登记机关办理变更登记。
第九章 破产、解散、终止和清算
第四十二条 公司因《中华人民共和国公司法》第一百八十一条所列(1)(2)(4)(5)项规定而解散的,应当在解散事由出现之日起15日内成立清算组,开始清算。逾期不成立清算组进行清算的,债权人可以申请人民法院指定有关人员组成清算组进行清算。
公司清算组自成立之日起10日内通告债权人,并于60日内在报纸上公告。债权人应当自接到通知书之日起30日内,未接到通知书的自公告之日45日内,向清算组申报债权。
公司财产在分别支付清算费用、职工的工资、社会保险费用和法定补偿金,交纳所欠税款,清偿公司债务后的剩余资产,有限责任公司按照股东的出资比例分配。
公司清算结束后,公司应依法向公司登记机关申请注销公司登记。
第十章 工会
第四十三条 公司按照国家有关法律和《中华人民共和国工会法》设立工会。工会独立自主地开展工作,公司应支持工会的工作。公司劳动用工制度严格按照《劳动法》执行。
第十一章 附则
第四十四条 公司章程的解释权属公司股东会。
第四十五条 公司章程经全体股东签字盖章生效。
第四十六条 经股东会提议公司可以修改章程,修改章程须经股东会代表公司三分之二以上表决权的股东通过后,由公司法定代表人签署并报公司登记机关备案。
第四十七条 公司章程与国家法律、行政法规、国务院规定等有抵触的,以国家法律、行政法规、国务院决定等为准。
全体股东签章:
年 月 日
使用说明
一、公司章程范本仅供参考。当事人可根据公司具体情况进行修改,但法律法规所规定的必要条款不得删减,公司组织机构的议事方式和表决程序必须在章程中明确。
二、公司章程范本中黑体字为提示性或选择性条款,当事人选择时,应当注意前后条款的一致性,例如第五章选择执行董事,则应将关于董事会规定的条款删去。第六章选择监事则应将关于监事会规定的条款删去。
三、 当事人根据章程范本制订公司章程后,另行打印,自然人股东需亲笔签名,法人股东需盖章,法定代表人或代理人亲笔签名。
四、根据《中华人民共和国公司登记管理条例》第二十三条规定,公司章程有违反法律、行政法规的内容的,公司登记机关有权要求公司作相应的修改。
公司作为由不同资源所有者结合而形成的组织,目的在于通过协作劳动,创造出比单个生产要素所有者单干更高的效率。所有侧重于经济的组织都以增进其成员的利益为目的,其特有和主要的功能是增进由个人组成的集团的共同利益。但不可否认的是,假定一个组织的成员拥有共同利益,他们显然也拥有不同于组织中其他人的纯粹的个人利益。公司就是由拥有不同利益倾向的多元利益主体构成的组织,体现着不同的利益格局:公司追求利润最大化;股东追求每股盈利最大化;管理者追求个人报酬最大化;职工追求薪金和福利待遇最大化;公司债权人追求请求权得以实现的安全最大化;社会公众追求公司社会责任承担最大化;政府追求公司对国民经济促进最大化。
法律的功能就是对上述复杂的利益关系进行调控,不同的利益主体也希望以正式制度来确认和实现自己的意志。章程正是这种制度的最典型表现,它可以通过降低公司行为的成本,提高效益来实现公司不同利益主体发展的目标。良好的法律制度总是在保障社会稳定与促进社会发展的前提下,力图最大化地保护社会财富,使社会财富不被随意破坏,使社会财富被恰当使用或被最经济地使用。章程通过提供一组有关权利义务和责任的规则,为公司设计适当的行为模式,为一切创造性活动提供广大空间,从而使公司可以以较小的投入获得较大的产出,争取最优化的实际效果。同时在程序上,章程为公司提供最简便、最经济的程序模式以达到法律与其成员希冀的目的。
1、本站所有文本、信息、视频文件等,仅代表本站观点或作者本人观点,请网友谨慎参考使用。
2、本站信息均为作者提供和网友推荐收集整理而来,仅供学习和研究使用。
3、对任何由于使用本站内容而引起的诉讼、纠纷,本站不承担任何责任。
4、如有侵犯你版权的,请来信(邮箱:baike52199@gmail.com)指出,核实后,本站将立即删除。

















