-
兴趣 编辑
兴趣是个人力求接近、探索某种事物和从事某种活动的态度和倾向,亦称“爱好”,是个性倾向性的一种表现形式。兴趣在人的心理行为中具有重要作用。一个人对某事物感兴趣时,便对它产生特别的注意,对该事物观察敏锐、记忆牢固、思维活跃、情感深厚。
中文名:兴趣
外文名:Interest
学科:心理学
定义:认识或从事某种活动的心理倾向
又称:爱好
人们的兴趣对象,随着时代的进步和社会的发展而变化,并不断增多。人们的兴趣表现形式是多种多样的,一般有广泛和狭隘、短暂和持久之分。兴趣的内容也是多种多样的,就其性质而言,有正当的兴趣与不正当的兴趣、低级庸俗的兴趣与高雅积极的兴趣等差异。兴趣是引起和维持人的注意力的一个重要因素,对感兴趣的事物总是积极愉快地去探究和完成,不感到是种负担。因而成为人们探求未知和从事某种活动的一种精神动力,养成个性、品德和才能的先导和重要条件。兴趣受着社会历史条件的制约和人生观、道德观的支配。不同的时代、不同的社会、不同的阶级的人,会有不同的兴趣。
在日常生活中,常把兴趣和爱好作为同义词使用,实际上二者既有联系又有区别。爱好是在兴趣的基础上发展起来的,爱好的事物必定是感兴趣的事物。兴趣只是认识的倾向,当它进一步发展为从事某种活动的倾向时,才成为爱好。爱好是活动中的倾向,是和活动紧密相连的。一个人对小说感兴趣,仅仅表现在阅读方面,当他积极从事写作活动时,就转化为了爱好。
人的需要是各种各样的,人的兴趣也是各种各样的,特别是人对精神和文化的需要是产生兴趣的重要基础。兴趣是人们认识和从事活动的强大动力。凡是符合人的需要和兴趣的活动,就容易提高人活动的积极性,使人轻松愉快地从事某种活动。兴趣对活动的作用一般有三种情况,即对未来活动的准备作用、对正在进行的活动的推动作用、对活动的创造性态度的促进作用。
物质兴趣和精神兴趣
根据兴趣的内容,可以把兴趣分为物质兴趣和精神兴趣。物质兴趣主要是指人们对舒适的物质生活(如衣、食、住、行等)的兴趣和追求;精神兴趣主要是指人们对精神生活(如学习、研究、文学艺术、知识等)的兴趣和追求。儿童更多是对物质的兴趣,青年以后,精神兴趣得到发展,开始对文学、艺术感兴趣。中小学生的人生观和世界观尚未完全形成,无论物质兴趣还是精神兴趣都需要师长进行积极引导,以防止在物质兴趣方面的畸形发展、在精神兴趣方面的消极发展和追求。
直接兴趣和间接兴趣
根据兴趣的倾向性,可以把兴趣分为直接兴趣和间接兴趣。直接兴趣是指对活动过程的兴趣。例如,幼儿园的孩子对游戏有极大的兴趣,他们喜欢游戏过程带给他们的快乐,而很少去注意游戏的结果。间接兴趣主要是指对活动过程所产生的结果的兴趣。有的中学生喜爱英语口语,当发现自己能和外国朋友自如地对答时,他会对自己取得的成绩表现出极大的兴趣。直接兴趣和间接兴趣是相互联系、相互促进的。只有把直接兴趣和间接兴趣有机地结合起来,才能充分发挥一个人的积极性和创造性,才能持之以恒、目标明确,直至取得成功。
短暂兴趣和稳定兴趣
根据兴趣时间的长短,可以把兴趣分为短暂兴趣和稳定兴趣。短暂兴趣存在的时间短,往往产生于某种活动,又随着某种活动的结束而消失。稳定兴趣具有稳定性,它不会因活动的结束而消失。只有短暂兴趣而没有稳定兴趣,最终将是一事无成;只有稳定的对某种事物的兴趣,而没有对其他事物的短暂兴趣,人生也会过于单调。因此,人既要有短暂兴趣,又要有稳定兴趣。
广博性
兴趣的广博性又被称为“兴趣的广度”,是指兴趣的范围大小或丰富性程度。
在兴趣的范围上,存在着个体差异。有的人兴趣范围较广,对许多事物和活动都感兴趣;有的人则兴趣单调狭窄,对什么都不感兴趣、漠不关心。兴趣的广度和个人知识的丰富程度有关,个人的兴趣越广泛,知识面越丰富,就越容易取得成功。历史上许多卓越的人物都有广泛的兴趣和渊博的知识。例如,爱因斯坦是最伟大的物理学家,但又非常喜欢音乐,小提琴拉得很好,钢琴也弹得很出色,甚至能撰写文学评论。兴趣的广博和兴趣的分散不同。兴趣的广博是指一个人兴趣丰富,但有中心兴趣。兴趣的分散是指一个人兴趣易变、肤浅,而且没有中心兴趣,好像样样懂,但样样都不精,忙忙碌碌,无所创造。因此,在中心兴趣基础上的兴趣的广博,才是兴趣珍贵的品质。社会要发展,需要具有广博兴趣的复合型高素质人才,但并不是要求所有人都要广泛学习。很多“望子成龙”“望女成凤”的父母给孩子报了很多培训班,但由于没有结合孩子的特点,反而使孩子疲于奔命,丧失了对一切培训班的兴趣。在培养兴趣广博性的基础上,要有所侧重,发展学生的中心兴趣。
倾向性
兴趣的倾向性是指兴趣所指向的是什么事物。人与人之间在兴趣的倾向性上有很大差异。有人喜欢音乐,有人喜欢舞蹈,有人喜欢美术等。兴趣又有高尚和低级之分。高尚的兴趣是对有益于人类社会的事物发生兴趣;低级的兴趣是对有害于人类社会的事物发生兴趣。
稳定性
兴趣的稳定性是指兴趣保持时间的长短。有的人兴趣保持的时间长,而有的人兴趣保持的时间短,变化无常。稳定的兴趣能使人长时间地专注于某项活动,一步一步地深入探索,有极大的热情和意志力,遇到困难能百折不挠,这样很容易在某领域取得成功。有的人很少专注于一项活动,兴趣多样化而不稳定,朝秦暮楚,见异思迁,往往最终难有成就。
效能性
兴趣的效能性是指兴趣对活动产生的作用的大小。兴趣对人的活动产生的作用有积极和消极两种,凡是能推动社会进步和个人身心发展的,就是具有积极效能的兴趣;凡是阻碍社会进步和个人身心发展的,就是具有消极效能的兴趣。同样,人们兴趣的效能性是有很大的个体差异的。有些人的兴趣是主动的、积极的;有些人的兴趣是消极的、被动的。例如,有的学生对上网很有兴趣,但主要用于玩游戏或聊天,影响了正常的学习和生活,这样的兴趣就是消极效能的兴趣。
要培养学生的学习兴趣,应做到以下几点。
(一)要根据学生的年龄特征,提高学生的学习兴趣
不同年龄阶段的学生在学习兴趣的形成和表现上有很大的差异。小学生的学习兴趣还不稳定,比较笼统、模糊,易对学习的形式感兴趣并从中获得满足,任何新颖的、形象的、具体的事物都会引起他们极大的兴趣。因此,小学课堂教学应更注意教学方式的灵活多样、教学内容的生动活泼以及教具的新颖具体。
中学生的学习兴趣开始明显分化并趋向稳定,其学习兴趣的范围也不断扩大,表现为对课外阅读和课外活动的兴趣增强,开始注重学习内容。他们对复杂的疑难问题和较高的智力活动很感兴趣。因此,在中学教学中,教师应注意从教材的内容中挖掘深度,创设一定的问题情境,使学生处于积极开动脑筋的智力活跃状态,在对某一门学科感兴趣的基础上培养起对其他学科的兴趣;教师还应以此为中心兴趣,指导学生在该领域涉猎更广泛的知识,从而培养学生以此为自己的志趣,甚至是一生的事业。
(二)要根据学生的知识基础,培养学生的学习兴趣
几乎每个班级都有好学生和差学生。教师在培养学生的学习兴趣时,必须区别对待,因材施教。一般来说,成绩优秀、基础好的学生都有比较浓厚的学习兴趣,但他们往往骄傲,满足于现状。因此,教师要使他们了解知识海洋的浩瀚无边和他们自己知识面的狭窄,帮助他们克服自满情绪;此外,要为他们提供较难的学习材料,启发他们自学和独立思考,使他们对学习始终保持浓厚的兴趣。对基础薄弱的学生,教师要给子特别的关心,深入调查他们学习不积极的原因,有针对性地给予指导和帮助。一方面,要帮助他们获得学习成功的体验,培养他们的自信心;另一方面,还要鼓励他们参加课外活动,锻炼他们的能力,发挥他们的特长。
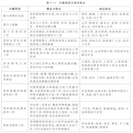
图1 兴趣类型与相应职业对应关系
1、本站所有文本、信息、视频文件等,仅代表本站观点或作者本人观点,请网友谨慎参考使用。
2、本站信息均为作者提供和网友推荐收集整理而来,仅供学习和研究使用。
3、对任何由于使用本站内容而引起的诉讼、纠纷,本站不承担任何责任。
4、如有侵犯你版权的,请来信(邮箱:baike52199@gmail.com)指出,核实后,本站将立即删除。
下一篇 chromium
上一篇 live search

















